申博_申博手机版-平台官网申博

    我们非常重视您的个人隐私,当您访问我们的网站时,请同意使用的所有cookie。有关个人数据处理的更多信息可访问《隐私政策》

    产品中心
    集成式电流传感器

    产品中心

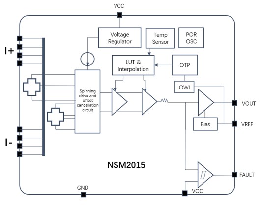
    NSM2015: 集成电流路径的芯片级电流传感器

    NSM2015 系列是纳芯微推出的集成电流路径的芯片级电流传感器,其主要应用于对100A 以下的电流做隔离测量。

    产品特性

    • 10A~100A多档电流量程可选

    • 3.3V/5V 单电源供电

    • 交流/直流输入

    • 0.85mOhm低导通阻抗

    • ±2% 高电流测量精度

    • 1.5us的快速响应时间

    • 320KHz高带宽

    • 可承受高达13kA浪涌雷击电流(8μs/20μs 浪涌电流波形)

    • 伪差分固定输出

    • 参考电压输出

    • 过流检测功能

    • 过流阈值可调

    • SOW 16封装:1550VDC工作绝缘电压 / 5000 Vrms @ 1 min 耐受隔离电压

    • 8mm宽的电气间隙

    • 8mm宽的爬电距离

    • 基于差分霍尔方案,高抗共模磁场干扰能力

    • -40~125℃宽的工作电压范围

    安全认证

    •  UL62368/EN62368安规认证

    应用场景

    •  工业:光伏逆变器, 工业变频器, 电源(UPS、SMPS等), PDU等

    •  民用:服务机器人, 无人机, 两轮车, 吸尘器等



    功能框图

    2015.jpg

    如您需要咨询产品更多信息,请点击“申博”,我们将尽快回复您!

    申博