我们非常重视您的个人隐私,当您访问我们的网站时,请同意使用的所有cookie。有关个人数据处理的更多信息可访问《隐私政策》
自动驾驶是新能源汽车智能化的重要发展方向,而具备强感知能力的激光雷达则是L2+及以上级别自动驾驶不可或缺的硬件设备。纳芯微的单通道高速栅极驱动芯片NSD2017,专为激光雷达发射器中驱动GaN HEMT(高电子迁移率晶体管)而设计,助力应对激光雷达应用中的各项挑战。
1)激光雷达系统结构介绍
自动驾驶中使用的激光雷达通常采用DToF(Direct Time-of-Flight)测距方式,即通过直接测量激光的飞行时间来进行距离测量和地图成像。下图为DToF激光雷达系统的典型结构,其中信号处理单元通过记录激光发射器发出光脉冲的时刻,以及激光接收器收到光脉冲的时刻,根据时间间隔和光速即可计算出目标距离。

DToF激光雷达典型系统
激光雷达为了实现高分辨率与宽检测范围,需要极窄的激光脉冲宽度、极快的激光脉冲频率和极高的激光脉冲功率,这对激光发射器中功率开关器件的性能提出了更高的要求。相比传统的Si MOSFET,GaN HEMT具有更优越的开关特性,非常适合DToF激光雷达应用。GaN HEMT的性能表现依赖于高速、高驱动能力和高可靠性的GaN栅极驱动芯片,NSD2017凭借其优异的产品特性,充分发挥了GaN HEMT在激光雷达中的优势。
2)NSD2017产品特性
- 推荐工作电压:4.75V~5.25V
- 峰值拉灌电流:7A/5A
- 最小输入脉宽: 1.25ns
- 传输延时: 2.6ns
- 脉宽畸变: 300ps
- 上升时间@220pF负载: 650ps
- 下降时间@220pF负载: 850ps
- 封装:DFN6(2mm*2mm),WLCSP(1.2mm*0.8mm)
- 满足AEC-Q100车规认证
- 同相和反相输入引脚可用于产生极窄脉宽
- 具备UVLO、OTSD保护

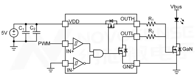
NSD2017典型应用框图
3) NSD2017关键性能应对激光雷达应用挑战
1. 大电流驱动能力,支持激光雷达远距离探测
激光雷达的远距离探测能力使自动驾驶车辆能够提前发现障碍物并及时避让,从而提升自动驾驶速度上限。为实现更远的探测距离,通常需要在保证不损伤人眼的前提下,采用更大功率的激光发射器,这就需要更大电流的GaN HEMT以及驱动能力更高的驱动芯片。纳芯微的NSD2017具备7A峰值拉电流和5A灌电流能力,可用于驱动大电流GaN HEMT,从而产生高峰值激光功率,实现远距离探测。
2. 极窄输入脉宽,满足激光雷达高测距精度要求
DToF激光雷达通过测量脉冲激光发射和接收的时间间隔来实现测距,但是如果来自两个相邻目标的反射光脉冲发生重叠,系统将无法分辨出这两个相邻目标的距离信息。为了满足厘米级别的距离分辨率的要求,激光雷达需要极窄的光脉冲宽度,通常低至几纳秒,并且具有快速的上升沿和下降沿。NSD2017的最小输入脉宽典型值仅为1.25ns,且开启和关断路径具有优异的延迟匹配,输入到输出的脉冲宽度失真低至300ps。此外在220nF负载下,NSD2017的上升时间典型值为650ps,下降时间典型值为850ps,也有利于产生更窄的脉冲激光。

NSD2017最小输入脉宽测试,Ch1为输入波形,Ch2为输出波形
3. 小封装和高频开关,优化激光雷达角分辨率与点频性能
激光雷达的角分辨率表示扫描过程中相邻两个激光点之间的角度差,点频则表示在三维视场内每秒发出的激光点数。一般来说,激光雷达的角分辨率越小,相邻点云之间越密集,往往点频越高,激光雷达的感知能力也就越强。为实现更高的角分辨率和点频,激光雷达需要布置更多的激光发射器,因而对驱动芯片的封装尺寸提出了更高的要求。NSD2017车规级芯片不但提供DFN (2mm*2mm) 封装,还可以提供更小尺寸的WLCSP (1.2mm*0.8mm) 封装。NSD2017支持最高60MHz开关频率,传输延时典型值低至2.6ns,确保了系统控制环路具有足够快的响应时间,也有利于提高激光雷达点频性能。

NSD2017传输延时测试,Ch1为输入波形,Ch2为输出波形
4. 强抗干扰能力,保证激光雷达的安全可靠
在激光发射器中,为了快速开关GaN HEMT,栅极驱动芯片外部的栅极串联电阻通常设置为零;栅极驱动芯片的峰值拉电流和灌电流,会通过芯片的封装寄生电感和PCB寄生电感,引起芯片内部的VDD和GND产生较大的抖动,从而可能导致驱动电路工作异常。NSD2017通过优化封装寄生电感,并且在芯片内部集成去耦电容,有效地滤除驱动电路抽载产生的高压毛刺,从而提升了抗噪声能力。此外,NSD2017具备过温保护和欠压保护功能,保证激光雷达安全可靠地工作。
4)总结
GaN HEMT栅极驱动芯片NSD2017具备高开关频率、低传输延时、极窄脉宽、低失真、强驱动能力和抗干扰等特性,采用小尺寸车规级封装,能够助力应对激光雷达各项应用挑战,提升感知能力,确保其安全可靠运行。