Single Air Nozzle Gauge Pressure Sensor (range can be customized)
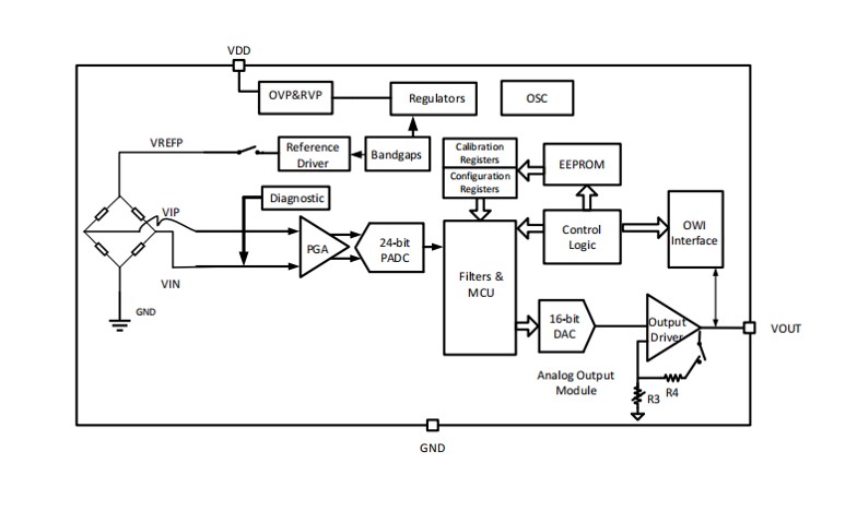
NSPGS5 series adopts CMOS mixed signal conditioning chip to amplify, calibrate and compensate the MEMS die output, which can convert the pressure signal from -10kPa to +10kPa into analog signal and digital I2C signal with customizable output range (0-5V). In addition, the built-in MEMS differential pressure die is designed based on the highly sensitive monocrystal silicon piezoresistive effect and adopts the advanced silicon-silicon bonded CSOI MEMS micro-machining process. The precision and stability of the MEMS die during its life cycle are better than 1%F.S.
Product Features
• High accuracy and low power consumption: it features high linearity and good stability without calibration, with 100% temperature compensation, delivery accuracy higher than ±1%F.S., lifetime accuracy higher than ±2%F.S., and operating current less than 3.5mA in full temperature range.
• Multiple output modes: it supports analog absolute output and digital I2C (under development) output, and is suitable for a variety of application requirements, simple and convenient, with good portability.
• Customization for different applications with high flexibility: support the customization or range from -10kPa to 10kPa and output mode (analog /I2C).
• Wide temperature range: operating temperature of -20°C ~85°C, and compensation temperature of 0°C ~70°C. The wide temperature range can help the ventilator adapt to various harsh working environments, and the wide temperature compensation range can also ensure the stability of the product, greatly reducing the impact of temperature changes on product functions.
• Single air nozzle package: the single air nozzle SOIC-16 package supports front air intake, with vent hole at the back to save the ventilator structure space as far as possible. With high reliability and stress relief characteristics, it is convenient for customers to weld and use while ensuring excellent performance and reliability.
Application
• Ventilator, oxygen machine, anesthesia instrument, pulmonary function detector, blood pressure monitor and biosesafety cabinet and other medical fields
• Gas flow detection, pressure switch and industrial control and other fields
Functional Block Diagram

All Resources

For more product information, please contact us.