我们非常重视您的个人隐私,当您访问我们的网站时,请同意使用的所有cookie。有关个人数据处理的更多信息可访问《隐私政策》
几种实现485隔离的方案
RS485总线是一种使用平衡发送,差分接收实现通讯的通用串口通信总线,由于其具有抗共模干扰能力强、成本低、抗噪能力强、传输距离远、传输速率高、可连接多达256个收发器等优点,广泛应用于工业智能仪表,通讯设备等各个领域。
RS485电路可以分为非隔离型和隔离型。隔离型电路是在非隔离型电路的基础上增加隔离性能,使得电路具有更强的抗干扰性和系统稳定性。下面主要围绕隔离型485电路进行简单介绍。
一.什么情况需要485隔离
• 当485通信接口外部节点连接高压时,极易损坏后端电路,甚至可能会在使用端产生触电;
• 当485通信节点距离太远时,每个节点的参考地都接于本地的大地,当两端大地之间存在较大的压差时,地电势会以共模电压的方式叠加在信号线上,从而有可能超出端口可承受的共模电压范围,影响正常通信,甚至会损坏后端电路
• 当距离较远的485通信节点之间的地平面利用线缆进行连接时(如485屏蔽电缆),地线会和大地形成地环路,该环路会耦合外部共模噪声,并产生地环路电流,可能会导致整个电路系统失效。
二.实现485隔离的具体方案
为了避免上述情况发生,我们可以使用485隔离电路以实现。下面介绍几种常用485电路隔离方案。
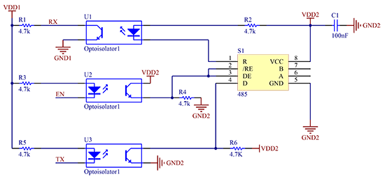
• 利用光耦隔离实现485隔离
最早的隔离器件为光耦隔离器。在基于CMOS的数字隔离器开发成功以前,市面上所有的隔离器件均为光耦隔离器件。下图为使用传统三个光耦隔离器实现的485隔离电路。

图1 基于光耦隔离的485隔离电路
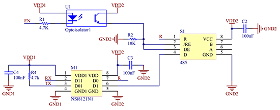
• 利用光耦+数字隔离实现485电路隔离
由于普通的光耦隔离芯片只能适用于通讯速率较低的情况,那么在高速信号传输电路中,485使能信号可继续使用光耦隔离器件对进行隔离,而数据信号通路则可使用高速数字隔离芯片NSi8121N1实现。相较于传统光耦电路,系统传输速率提高,且降低了系统复杂度。下图为利用光耦隔离和数字隔离共同实现的485隔离电路

图2 基于光耦隔离和数字隔离的485隔离电路
• 利用数字隔离器实现485电路隔离
只要有光耦隔离存在,就会有使用寿命短、抗共模能力弱、功耗高等缺点,仍极大的限制电路使用场景,而隔离电路全部使用数字隔离器能很好的避免这些问题。下面是使用NSi8131N1芯片实现的485隔离电路。

图3 基于数字隔离的485隔离电路
• 利用NOVOSENSE 集成隔离485芯片实现485电路隔离
相较于上述三种利用复杂外围电路实现485电路隔离的方案,NSi8308x系列芯片仅需单颗芯片即可实现485隔离,并且提高了系统的可靠性,稳定性。NSi8308x系列芯片是申博电子推出的隔离型485芯片,内部集成了一个三通道电容隔离及一个485收发器,其中NSi83085用于半双工485隔离,最高可达500kbps通信速率,同时具有低摆率的特点,能够减少EMI辐射以及由于终端匹配不当引起的反射;NSi83086用于全双工485隔离,最高可达16Mbps通信速率,可极大的减小系统PCB面积,简化系统方案设计,提高系统的可靠性。NSi8308x的总线接口具有±16kV的系统级接触放电ESD保护能力。具有失效保护电路,当接收器输入开路、短路或者总线空闲时,接收器将输出逻辑高电平。接收器的输入阻抗为1/8单位负载,允许多达256个收发器挂在总线上。输出驱动器提供了超大输出电压摆幅,从而保证了更高的噪声容限。

图4 集成式485隔离电路
三.几种485隔离电路对比
下面是针对上述几种485隔离方案的各项指标对比

图5 几种485隔离电路面积对比

表1 几种485隔离电路性能对比
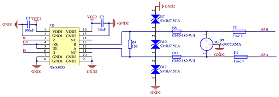
四.485 EMC保护电路
虽然隔离能有效抑制高共模电压,但总线上还可能存在浪涌、雷击及短路等问题存在,所以在EMC等级要求比较高的系统中,需要在总线上再采取一定的保护措施。NSi8308x的总线接口具有±16kV的系统级接触放电ESD保护能力。跨越隔离带的浪涌能力能够达到+-8kV。具有失效保护电路,当接收器输入开路、短路或者总线空闲时,接收器将输出逻辑高电平。如果有更高的EMC保护需求,也可以通过增加外围电路来提高。给你介绍一种以NSi83085为例实现更高的 485EMC保护电路的方法。下图以NSi83085为例介绍一种实现485 EMC保护电路的方法。

图6 485 EMC保护电路
NSi8308x具有内部失效保护电路,当接收器输入开路或短路、或者挂在终端匹配总线上的所有发送器都禁用时,接收器将输出逻辑高电平;此外,/RE及DE引脚有内置下拉电阻,D引脚有内置上拉电阻。因此,在所有输入引脚及总线上无需加任何上下拉电阻即可保证发送、接收状态确定。在A、B总线之间加一个120Ω电阻用以终端阻抗匹配,只有通讯距离较长的系统中的第一个节点和最后一个节点才会加这个匹配电阻。
当外部瞬态大电压/电流信号(如雷击)感应到A、B线上时,先经过保险丝,防止当RS-485总线与电源线搭短路时烧掉后续电路;然后用气体放电管(GDT)进行初级防护,将高压信号降低到1kV以下,通常GDT可以承受10kA(8x20us)浪涌冲击;然后TVS作为二级保护,将总线电平钳制到7.5V以下。由于GDT响应时间较长,在一级防护和二级防护之间需再加TBU器件,以限制GDT未响应时会有过流信号烧坏TVS管。通常,对于4kV以下过电压,可以省去初级保护GDT,单用TVS就能实现浪涌保护的要求。
五.总结
隔离型485电路可有效将系统中高压区域与安全区域隔离,以保证设备及人身安全;并断开长距离传输信号的地回路,以避免地环路和共模信号的影响,因而越来越多的应用于485系统中。
申博的半双工隔离RS-485芯片NSi83085及全双工隔离RS-485芯片NSi83086具有高可靠性、高隔离耐压、高共模抗扰、以及高集成度的特点,其能够承受较为复杂的EMC环境,如ESD、EFT、浪涌等;隔离耐压值可达到符合UL1577标准的5kVrms,CMTI达到150kV/us;内部集成了数字隔离和RS-485驱动两种功能设计,可大幅简化系统设计复杂度,并减少系统PCB的面积,是实现485隔离的最佳选择。