我们非常重视您的个人隐私,当您访问我们的网站时,请同意使用的所有cookie。有关个人数据处理的更多信息可访问《隐私政策》
NST112是一款低功耗高精度数字温度传感器。适用于负温度系数和正温度系数热敏电阻的替换。NST112具有可兼容I2C和SMBus的接口,具有可编程报警和SMBus重置功能,在单路总线上最多可支持4个器件。且无需校准即可在 -20℃到85℃的范围内实现高达±0.5℃的精度。NST112温度传感器是高线性度的,不需要重新组合计算或查表以导出温度。NST112具有12bit的模数转换提供高达0.0625℃解析度。NST112温度传感器可以正常工作在-40℃到125℃的温度范围内,这使其适合在通信、计算机、消费类产品、环境、工业和仪表工作中运行。NST112是一款极低功耗传感器,可用于物联网测温应用。NST112提供SOT563和DSBGA(4)两种封装,其中DSBGA(4)可实现体温范围内高达±0.1℃的输出精度。
产品特性
• 工作温度范围:–40°C 至125°C
• -40℃~125℃宽温区内高精度:
- 25 °C ~ 45 °C: ± 0.1℃ (典型值)@DSBGA
- -20 °C ~ 60°C: ± 0.5℃ (最大值)@DSBGA
- -20℃~85℃:±0.5℃(典型值)
- -40℃~-20℃:±1℃(最大值)
- 85℃~125℃:±1℃(最大值)
• I2C/ SMBus兼容型接口
• 分辨率:12位,解析度:0.0625℃@SOT563
• 支持分辨率14位,解析度:0.015625℃@DSBGA(4)
• 过温报警值预设
• 超低静态功耗
2.9μA@1Hz
6.5μA@4Hz
• 供电电压范围: 1.71 V ~3.6 V(SOT563 封装形式)
• 数字输出
应用场景
• 便携式和电池供电类应用
• 电力系统监控器
• 通信基础设施
• 通用系统热管理
• 工业物联网
• 计算机外围热保护
• 笔记本电脑
• 固态硬盘SSD等存储设备
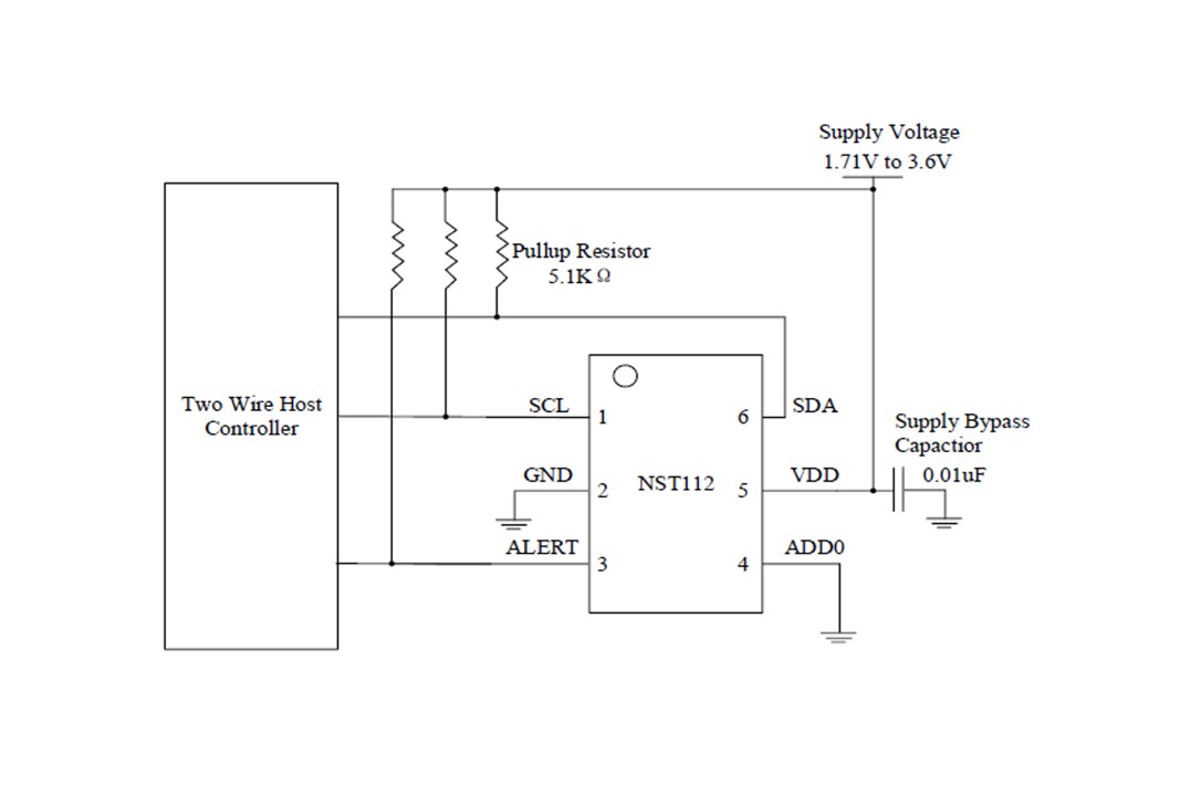
功能框图


如您需要咨询产品更多信息,请点击“申博”,我们将尽快回复您!